2026中超联赛第3轮,北京国安将在北京工人体育场主场对上海申花
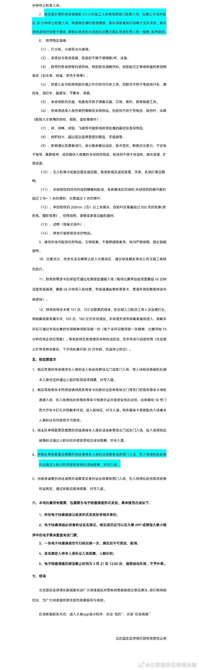
2026怡宝中超联赛第3轮,北京国安将在北京工人体育场主场对阵上海申花,现将本场比赛相关票务开票事宜如下公告,请各位球迷详细阅读图中的公告内容。
⏰⏰⏰ 3月17日10点,申购启动。
请各位球迷关注公告内容,及时购票。


2026怡宝中超联赛第3轮,北京国安将在北京工人体育场主场对阵上海申花,现将本场比赛相关票务开票事宜如下公告,请各位球迷详细阅读图中的公告内容。
⏰⏰⏰ 3月17日10点,申购启动。
请各位球迷关注公告内容,及时购票。

